首页
关于大智
企业文化
核心业务
集团党建
社会责任
大智资讯
行业要闻
AI咨询
联系我们
集团介绍
组织结构
名人名家
集团荣誉
大事记
定位
使命
愿景
核心价值观
升学规划
复读业务
党团服务
智惠党建
智惠团建
智惠妇联
智惠工会
智惠统战
党员公益
智学智爱
志愿之星
集团新闻
视频
媒体报道
行业动态
政策解读
沟通合作
人才引进
投诉建议
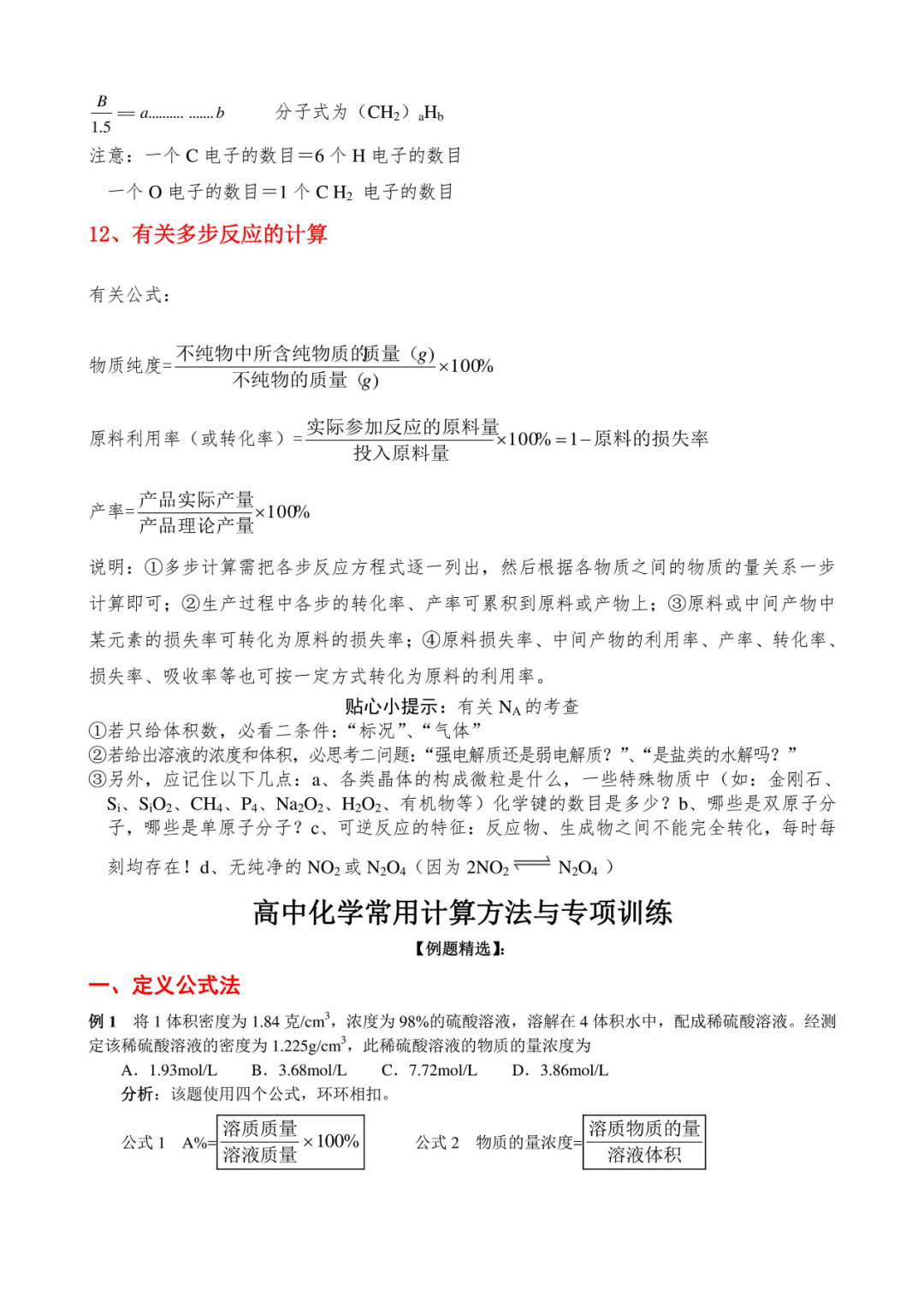
【干货】高中化学 | 常用计算公式+常用计算方法+专项训练,收藏!
浏览次数:
发布日期:
2025-02-12 17:46:52
鲁ICP备09031852号-5
地址:济南市泺源大街2号大众传媒大厦17层
联系电话:400-6328-766
集团企业邮箱
大智金复