此前,山东省教育招生考试院发布了《致2024年春季高考知识考试考生的一封信》(点击链接查看)。提醒考生:山东省2024年春季高考知识考试将于5月18日至19日进行。考生可于5月13日至19日(每天9:00—18:00,考试当天提前1小时开放准考证打印)登录山东省教育招生考试院普通高等学校招生考试信息平台(https://wsbm.sdzk.cn)自行打印准考证。
截止发稿前,除枣庄、烟台、德州、菏泽还未发布考点信息,其余12市的考点信息小编进行了汇总,一起来看看吧~


考试时间及科目


济南市拟考点

青岛市拟考点

淄博市拟考点














东营市拟考点


潍坊市拟考点


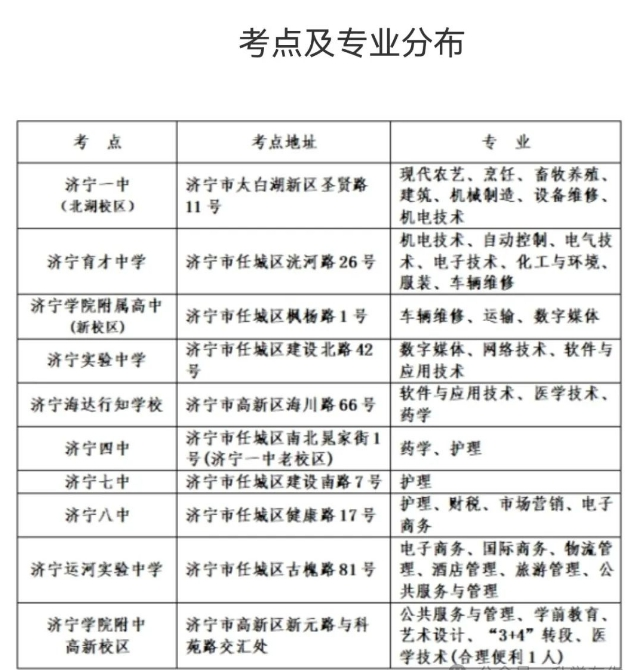
济宁市拟考点
本次考试,设济宁一中、济宁育才中学、济宁学院附高、济宁实验中学、济宁海达行知学校、济宁四中、济宁七中、济宁八中、济宁运河实验中学和济宁学院附中高新校区共10个考点。


泰安市拟考点

威海市拟考点



日照市拟考点

注:日照市海曲中学考点不是日照海曲高级中学,切勿走错!
扫描以下二维码可查看考点考场分布图


滨州市拟考点
山东航空学院

聊城市拟考点


临沂市拟考点
临沂实验中学北校区、临沂沂州实验学校、临沂凤凰实验学校、临沂第六中学、临沂第八中学、临沂第九中学、临沂第十中学、临沂第十二中学、临沂第十六中学、临沂第十七中学、临沂第二十三中学、临沂第二十七中学、临沂第三十五中学、临沂第四十中学。
版权说明:本文内容来源于网络。